侧边栏聊天记录



大江网人才
找 工作
招 人才
搜企业
搜索
扫码下载APP 扫码关注微信
江西高考放榜时间确定!
来源:大江网/大江新闻客户端综合中国新闻网、人民日报微博 日期:2022-06-10 浏览: 73
8日下午,伴随考试结束的铃声响起,全国多个省份的高考落下帷幕。

  何时能够查分?什么时候填志愿?考后要警惕什么?高考后,这些事项考生要注意!

江西给出了查分的大致时间↓↓↓

图片


图片


考生们走出考场。大江网/大江新闻客户端 舒言诚 摄

严抓招考纪律

  考生、家长要警惕这些诈骗套路!

  除了高考成绩和填报志愿外,每年高考的招考纪律也备受关注。日前,针对“高考数学全国乙卷甘肃考生作弊”一事,教育部教育考试院再次向各地教育考试机构提出要求,进一步加强后续考试的考场监管,严肃考风考纪,坚决维护高考公平公正。

  早在今年初,教育部就发文强调,进一步加强招生录取规范管理。其中提到,要加大违规查处力度,对于因疏于管理,造成考场秩序混乱、作弊情况严重、招生违规严重的,要依法依规对相关责任人严肃处理并追责问责。

  文中还提到严厉打击“高考移民”、严防志愿被篡改、严禁以各种方式公布宣传炒作“高考状元”“高考喜报”“高考升学率”“高分考生”等。

  此外,每年高考都会有一些不良机构或不法分子趁高考设计诈骗陷阱。公安部刑侦局总结了几种诈骗套路,比如提前查分、“补录名额、内部指标”、自称可办补助金、填报志愿指导、伪造录取通知书等。

  常见的诈骗套路,还有花钱可以改成绩、伪造录取通知书、冒充高校招生人员、提前获取高考答案等等。

  对此,公安部刑侦局提醒广大考生和家长,不要轻易点击来历不明的链接;保管好个人信息,拒绝向陌生人透露;通过官网渠道核实分数、录取信息。

  正规的招生录取不会产生任何附加费用,凡是需要收取保证金、录取费、指标费的“招生指标”,100%是诈骗。

  当接到自称高校、教育、财政等工作人员的电话、信息,要发放“国家助学金”“返还义务教育费”“助学扶助款”时,考生及家长一定要主动与当地教育部门或学校联系求证。


不少学生和家长都已经开始

为填报志愿做准备

先别慌


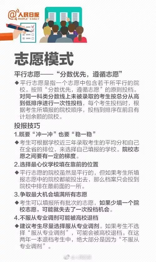
我们再通过九图来明确一下考高报志愿需要遵循哪些要素?看看我们需要明白哪些报考关键词?有哪些报考误区我们要注意的?


图片

图片

图片

图片

图片

图片

图片

图片

图片



建议收藏!

建议收藏!

建议收藏!